Esquemas Ley 39 2015 del Procedimiento Administrativo Común en PDF
Esquemas Ley 39 2015 del Procedimiento Administrativo Común en PDF
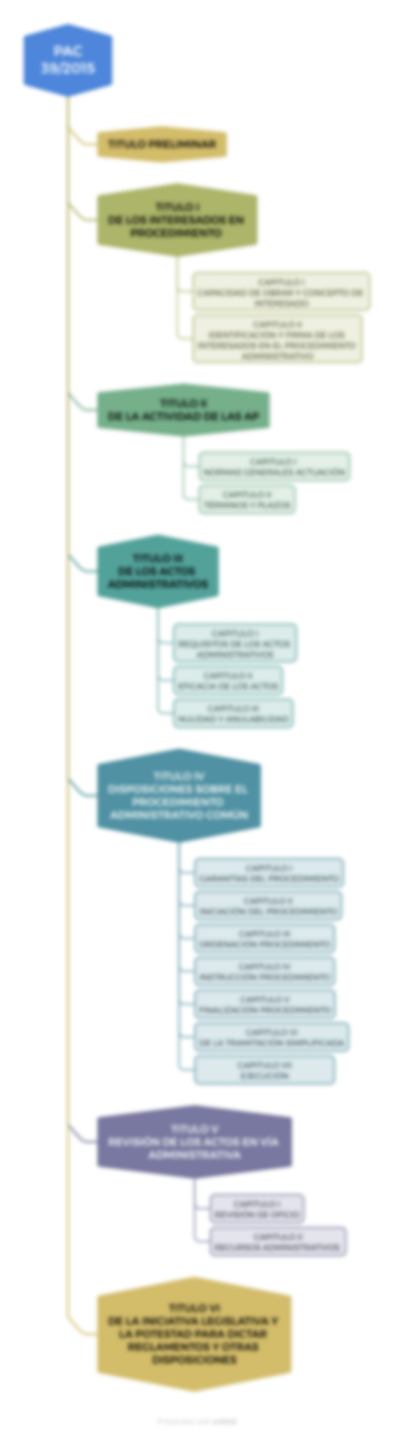
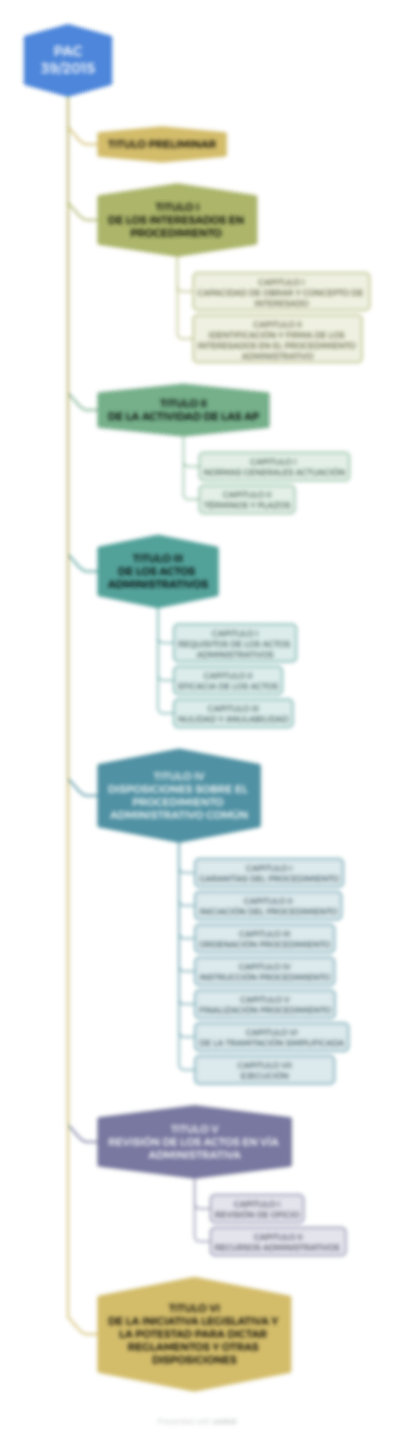
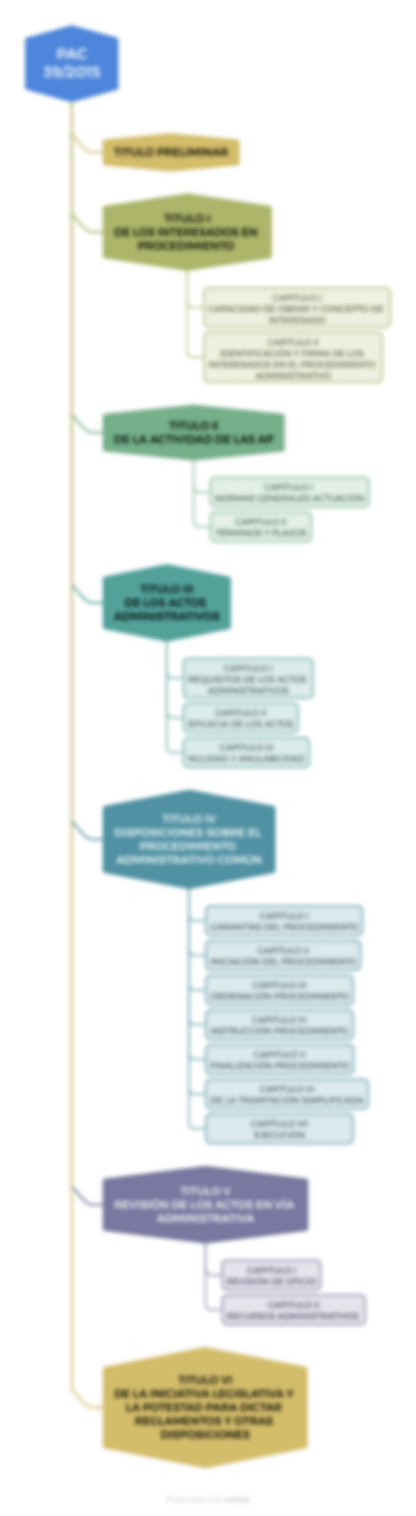
Esquemas Ley 39 2015 del Procedimiento Administrativo Común de las Administraciones Públicas, elaborados específicamente para facilitar el estudio, la comprensión y la memorización de esta norma fundamental en oposiciones y exámenes de Derecho Administrativo.
Este material en formato PDF presenta la Ley 39/2015 de forma clara y estructurada mediante esquemas visuales, resúmenes jerarquizados y cuadros sintéticos que permiten identificar rápidamente los conceptos clave, artículos más preguntados y relaciones entre los distintos títulos y capítulos.
Los esquemas Ley 39 2015 abarcan todo el contenido esencial de la norma, incluyendo el procedimiento administrativo común, los interesados, los actos administrativos, los plazos, los recursos administrativos y la revisión de actos en vía administrativa. El enfoque esquemático ayuda a ahorrar tiempo de estudio y a reforzar el repaso antes del examen.
Este recurso es ideal para opositores, estudiantes universitarios y profesionales que necesitan una visión ordenada y práctica de la ley. El documento adjunto permite estudiar desde cualquier dispositivo y complementar el temario oficial con un material claro, directo y orientado al examen.
Compartir
No se pudo cargar la disponibilidad de retiro
Chatear con el vendedor
Chatear con el vendedor
Tu solicitud de oferta ha sido enviada con éxito
